11月18日,我院青贮玉米团队教师刘函在国际著名期刊Nature Communications杂志(2025年影响因子15.7),发表《Conservation and Variability of Long-range Interactions in Structurally Diverse Maize Genomes》研究论文。

文章全面探讨了杂种优势的分子机理,并提出了一个基于三维模型的潜在解释。这一研究成果为玉米新品种的培育、大刍草的驯化进程、新型基因克隆方法的开发,以及国内玉米产业种质资源同质化严重等问题,提供了宝贵的参考意见。
为回答这些问题:不同玉米自交系之间的结构变异(SV)与基因表达水平有何关联?玉米自交系与杂交种的远程三维互作是否存在数量有无及表达水平的异同?玉米杂交种同源染色体之间的互作是否能为杂种优势分子机理解析提供一个潜在洞见?作者以B73、Mo17及其正反交杂交种B73xMo17、Mo17xB73播种后14天幼苗为研究对象,综合采用H3K4me3和H3K27ac介导的HiChIP、Improved 4C-seq、RNA-seq等多组学手段,鉴定了3类互作:亲本(相对于杂交种的)特有互作,杂交种(相对于亲本的)特有互作,杂交种同源染色体之间的互作。在分析策略上,首先生成了一个融合的(combined)B73+ Mo17参考基因组,以尽可能多地捕获亲本或杂交种中能够追溯亲本来源的测序读长(图1)。

图1:本研究采用的融合B73+ Mo17参考基因组
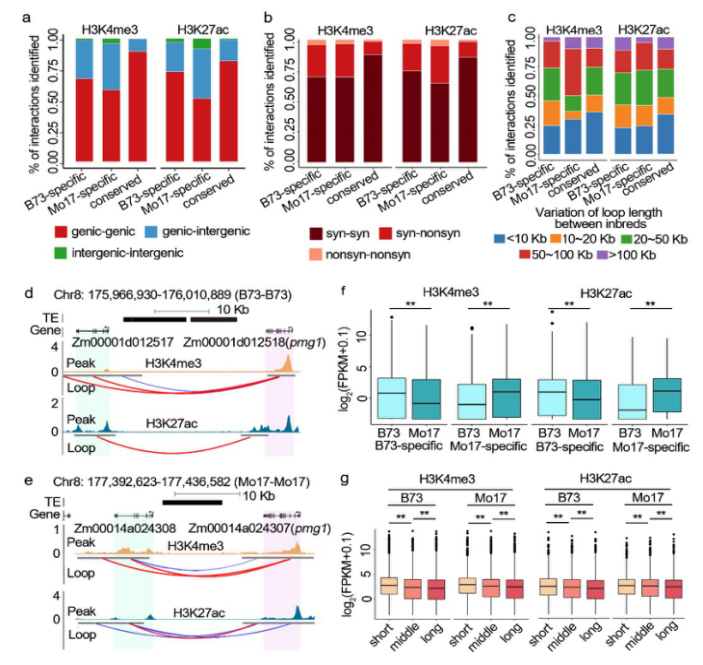
作者利用融合基因组,分析了B73与Mo17远程3D互作异同(图2)。研究发现,在两种不同组蛋白质修饰介导的互作中,无论是B73特有互作、Mo17特有互作或两者共有的保守互作,genic-genic互作比例最高,genic-intergenic次之,intergenic-intergenic最少,这与已报道的动植物基因组3D互作比例一致。进一步发现,在共线性互作中,syn-syn互作比例最高,超过50%;syn-nonsyn次之,nonsyn-nonsyn最少。在各类型互作中,超过70%的互作长度(loop length)大于10 Kb。
值得关注的是,在两个亲本基因组中均存在一对共线性3D互作,在B73中是Zm00001d012517与pmg1(磷酸甘油酸变位酶)互作,互作长度29 Kb;在Mo17中是Zm00014a024308与pmg1互作,互作长度17 Kb。另外,两者互作区内的转座子类型与数量也不相同。这表明,大刍草驯化为现代玉米过程中(甚至更久远),存在由转座子驱动的不同程度的基因组扩张。

图2:B73与Mo17长距离互作的保守性与差异性分析
研究发现,结构变异(SV)促进了不同基因型特有互作的产生。鉴定到了某一亲本特有、另一亲本缺乏的互作,也存在两者共有的互作。此处存在一个有趣的发现:B73与Mo17基因组存在一个共有基因,在前者基因组中,与Zm00001d033948发生存在;但后者(Mo17)基因组中Zm00001d033948序列中发生缺失,无(或极弱)相应ChIP-seq peak,导致后者基因组中,共有基因与更远的Zm00001d033951自发产生互作,表达水平更高。这与此前报道的Enhancer Release and Retargeting现象,殊途同归。
作者鉴定了玉米杂交种相关的三维互作。意料之中的是,杂交种中存在(相对于亲本)新产生的3D互作,即获得型互作;意料之外的是,杂交种中缺失了某些(亲本中原有的)互作,即缺失型互作。在这两种互作类型中,反式(trans)比例通常最高,补偿型(cimpensatory)次之,顺式(cis)最少。我们推测,获得型与缺失型共同在杂种优势中起作用。
玉米杂交种中存在等位基因之间的3D互作(图3)。在杂交种中,作者根据亲本的SNP溯源HiChIP互作的染色质区段,并用4C-seq进行验证。在B73xMo17杂交种的Zm00001d019180,及Mo17xB73杂交种的Zm00014a006917中,分别鉴定到同源染色体之间的互作。相关基因在杂交种中的表达水平,均高于亲本。

图3:玉米杂交种等位基因之间的三维互作
综上所述,作者在不同遗传结构的玉米自交系基因组中,发现存在由SV引起的差异互作;玉米F1杂交种及其亲本自交系中,存在差异互作;玉米F1杂交种中,存在相对于亲本的获得型互作或缺失型互作,同时也存在同源染色体间互作。
刘函老师聚焦青贮玉米遗传育种与杂种优势分子机理解析,先后在Nature Communications(2019,2020,2025)、BMC Plant Biology、Journal of Genetics and Genomics和Plant Physiology等刊物上发表论文多篇。所属青贮玉米团队在张秋芝教授和潘金豹教授领导下,2015年以来培育成功12个青贮玉米品种,其中国审品种6个,以“北农青贮368”为代表。当前,刘函老师集成采用基因编辑、分子标记辅助育种、多重PCR等生物技术,持续改良青贮玉米自交系及其杂交种。